新加坡PSB学院调整最低入学要求丨从“初中起点”到“高一基准”

新加坡PSB学院调整最低入学要求丨从“初中起点”到“高一基准”

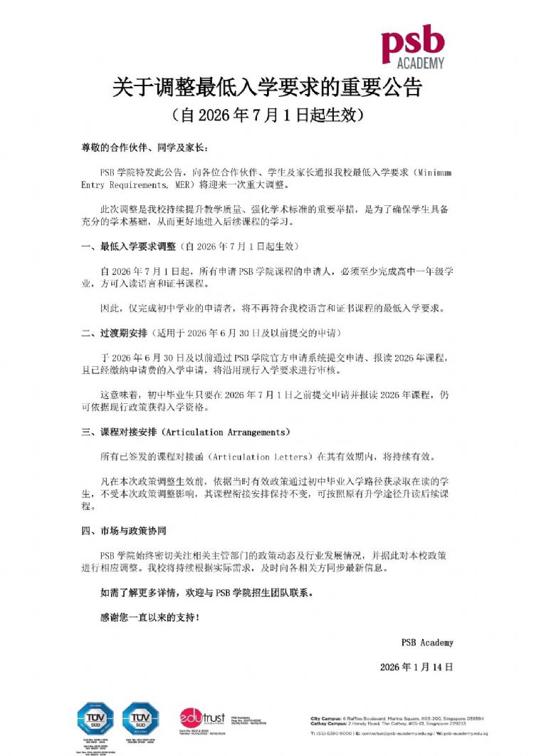
  2026年1月14日,新加坡PSB学院发布重磅公告:自同年7月1日起,该校最低入学要求将迎来重大调整——申请者需至少完成高中一年级学业,才能入读语言和证书课程,仅完成初中学业者将不再符合资格。同步公布的FAQ进一步明确了政策细节,这一变化不仅是PSB学院提升学术标准的标志性举措,更折射出国际高等教育机构对生源基础能力的重视,也为计划赴新留学的学生群体划出了清晰的“时间红线”。

  一、门槛升级:学术标准的 “进阶式”收紧

  此次调整的核心,是将语言和证书课程的入学基准从 “初中毕业”提升至“高一完成”。PSB学院在公告中明确,这一变化是“持续提升教学质量、强化学术标准”的必要举措——随着课程体系的深化,学生需要更扎实的知识储备衔接后续学习,而高一阶段的学业经历,恰好能为其提供更适配的学术基础。

  从实际影响来看,这意味着两类群体将被直接 “分流”:其一,尚未完成高一学业的初中毕业生,若在2026年7月1日后申请,将失去PSB学院语言及证书课程的准入资格;其二,已完成高一学业的学生,则可按新要求正常申请。这种“学历门槛”的抬高,本质上是教育资源与生源质量的“双向匹配”——既保证学院教学进度的高效推进,也避免基础薄弱的学生因学业断层陷入学习困境。

  二、过渡期与豁免:FAQ明确两类群体“不受影响”

  针对申请者最关心的 “政策覆盖范围”问题,PSB学院在FAQ中给出了清晰答复:

  过渡期申请者:2026年7月1日之前提交申请、缴纳申请费并报读2026年课程的初中毕业生,其审核与录取将沿用现行政策,不受本次调整影响。这意味着“初中起点”的申请通道并未完全关闭,而是设置了明确的截止时间窗口。

  在读学生:目前已通过初中毕业路径入学的在读生,同样不受政策调整影响,可照常升入后续课程。这一安排彻底打消了在读生的学业连续性顾虑,避免了政策变动对其学习规划的干扰。

  这两个“不受影响”的承诺,既体现了院校政策的严谨性,也兼顾了申请者与在读生的实际需求,让不同阶段的学生都能找到清晰的行动方向。

  三、衔接保障:已签约与已入学的 “稳定锚点”

  除了 FAQ中的豁免规则,PSB学院还针对合作方与在读生设置了双重衔接保障:

  一是合作项目稳定:所有已签发的课程对接函(Articulation Letters)在有效期内持续有效,合作院校的学生仍可按原有协议衔接课程,避免了政策变动对院校合作关系的冲击。

  二是在读生路径不变:政策调整前入学的初中生,其升学路径保持原状,无需额外补修课程或调整规划,学业节奏不受干扰。

  这些保障措施,让政策调整的影响范围被精准限定在“新申请者”群体,既实现了学术标准的升级,又维持了现有教学秩序的稳定。

  四、留学规划的 “时间锚点”:申请者的应对策略

  对于计划申请 PSB学院的学生而言,此次政策调整需成为留学规划的“时间锚点”:

  初中毕业生:需在 2026年6月30日前完成申请、缴费,锁定最后一批“初中起点”的入学资格;若错过该节点,则需先完成高一学业再提交申请。

  高一在读生:可按新政策正常准备申请材料,无需额外调整规划,但需注意后续课程的衔接要求。

  已提交申请的学生:需确认申请时间是否在过渡期内,并及时跟进院校审核进度,避免因材料不全错过窗口期。

  从更宏观的视角看,PSB学院的入学门槛调整,是全球高等教育“提质增效”趋势的缩影——院校不再单纯追求招生规模,而是通过提高入学标准筛选更适配的生源,最终实现教学质量与学生培养效果的双赢。对学生而言,这既是挑战,也是机遇:提前规划学业路径,夯实学术基础,才能在留学申请中占据主动;而对院校来说,这一调整也将推动其课程体系向更专业化、深度化的方向升级,为学生提供更优质的教育资源。

免责声明

1、文章部分内容来源于百度等常用搜索引擎,我方非相关内容的原创作者,也不对相关内容享有任何权利 ;部分文章未能与原作者或来源媒体联系若涉及版权问题,请原作者或来源媒体联系我们及时删除;

2、我方重申:所有转载的文章、图片、音频视频文件等资料知识产权归该权利人所有,但因技术能力有限无法查得知识产权来源而无法直接与版权人联系授权事宜,若转载内容可能存在引用不当或版权争议因素,请相关权利方及时通知我们,以便我方迅速删除相关图文内容,避免给双方造成不必要的损失;

3、因文章中文字和图片之间亦无必然联系,仅供读者参考 。未尽事宜请搜索"立思辰留学"关注微信公众号,留言即可。

相关资讯
申请
留学